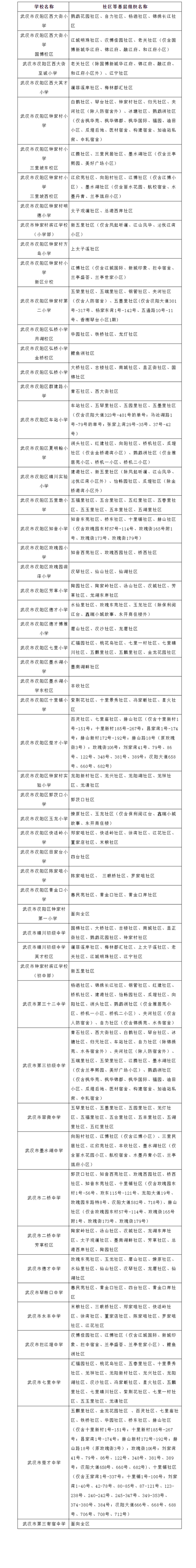
刚刚,武汉多区中小学对口划片出炉!
转自:武汉发布
5月20日
江汉区、汉阳区、硚口区、洪山区、青山区公布了
2024年义务段公办学校新生对口入学划片方案
江汉区
小学

初中

备注:因武汉市第一初级中学(前进校区)校园维修改造,该校区初一年级新生将搬迁至武汉一初学苑学校(南校区)办学(江汉区民族路166号)。
汉阳区

硚口区
小学

初中

洪山区
小学

初中

青山区
根据《中华人民共和国义务教育法》《武汉市教育局关于做好2024年义务教育阶段新生入学招生工作的通知》等文件精神,结合我区义务教育阶段各学校实际情况,现将青山区(化工区)2024年义务教育阶段各学校服务范围予以公告。
小学
一、2024年公办小学服务范围划分方案
按照地理位置自西向东排列,具体为:
钢花小学(园林路校区):124街、127街、128街、绿景苑、美地家园、绿景花园。
钢花小学(三弓路校区):56街、57街、58街、121街、123街、园林星城。
钢都小学:62街、125街、126街、青扬六和、柴林小区。
钢城一小(友谊路校区、116校区):118—120街、122街、冶建花园、景胜花园。
未来实验小学(东兴洲小学)、钢城一小武科大校区:青教花园、武冶小区、翠竹苑、49街、50街、51街、65街、和平花苑、宏盈花园、大华铂金华府、大华铂金郦府、大华铂金瑞府、大华铂金悦府、东兴天地(A、B、C、D区)、青合仕家、科大馨苑、石化小区、武汉江山1期2期、紫金滨江、民族新村、奥山世纪城CC尚品、奥山世纪城V公馆、奥山世纪城澜橼、奥山世纪城澜郡、奥山世纪城怡江苑、农商行小院。
吉林街小学(吉林街校区、八大家花园校区): 38街、42街、43街、47街、48街、52街、53街、116街坊辽阳街以北部分、117街、八大家花园、和平党校、金域花园、新奥风尚、锦绣龙潭、新家园、康馨大厦、洪福美邻、吾行里、兰亭雅居、青城国际、大华锦绣时代、九医院宿舍。
吉林街小学(江南春城校区):39-41街、44-46街、新奥依江畔园、联泰香域水岸、青山印、青山樽、开元公馆、东兴天地E区、江南春城、南洋金谷、碧苑C区、39大街、吉庆苑、苗圃宿舍、新长江世纪坊、新长江青源、融创临江府。
吉林街小学(澄园校区):30-31街、34-35街、113街(中交澄园)、和平科技公寓、玉翠苑小区、江南御景、奥园滨江国际。
钢城十七小:112街、114街、115街、116街坊辽阳街以南部分、方园小区。
青翠苑学校:青翠苑、钢花南苑、青税小区。
钢城十九小:107-111街、107公馆、公园家、悦达新天地。
红钢城小学:华侨城红坊7街坊、华侨城红坊云岸、大华锦绣前城、13街、一江璟城、15街、华侨城红坊右岸、18街、武地滨江国际、车站街小区、热电倒口湖小区。
新沟桥小学:20-21街、24-25街、28-29街、33街、印力中心、新桥社区、青扬新桥花园、成功花园、健吾公馆。
钢城九小:22-23街、26-27街、恒大御府。
钢城十二小:101街、102街、104-106街、绿苑小区、丹青苑、现代花园、青城华庭、滨港路小区。
钢城十二小(冶金校区): 怡兴小区、碧苑花园、楠姆庙、青馨居、青城荟、肖家湾、铁铺岭、厂前区域。
钢城二小(钢城三小):2-3街、4街、5-6街、8街、9街、19街、青扬十街、中交江锦湾。
钢城四小: 青宜居、青雅居、长江香樟林、工人村丝茅墩、绿地香树花城、青城阳光。
桥头小学:天兴花园、七星富利天城、临江港湾、青山绿水花园、华通小区、红港一村、红港二村、青康居、青和居、秀水青城。
青山小学:青山镇、石化社区、船厂社区、青源社区。
武东小学:武东街辖区、武东一村、武东二村、武东三村、新三村、武东四村、陆鹞小区、贾岭村、芦家咀村、海伦国际、五星村、武东村。
钢城十一小:白玉山1-3街、同兴家园、努力村、北湖名居、北湖花园社区。
钢城十三小:白玉山4-5街、同兴村、红胜村、五一村、星火村、火官村。
钢城十八小:白玉山6-7街、黎明村、向家尾村、群力村、胜强村、北湖地区、群居新苑、明建社区、怡景雅居。
建设中心小学(魏家湾小学):新集村、建洲村、工业港村、建设村、胡漖村、建设社区、崇阳村、前锋村、高潮村、四新村、群联村、群利村、新村村、上渡口村。
初中
二、2024年公办初中服务范围划分方案
按照地理位置自西向东排列,具体为:
钢城八中:58街、62街、121街、123-128街、康裕苑、柴林新湘、青扬六合、绿景花园、绿景苑、美地家园。
任家路中学(北校区、钢花中学校区):49-53街、56-57街、59街、东兴天地(A、B、C、D区)、青合仕家、科大馨苑、石化小区、武汉江山1期2期、紫金滨江、民族新村、奥山世纪城CC尚品、奥山世纪城V公馆、奥山世纪城澜橼、奥山世纪城澜郡、奥山世纪城怡江苑、农商行小院、65街、大华、民族新村、青教花园、武冶小区、翠竹苑、和平花苑、宏盈花园、116-120街、122街、景胜花园。
武钢三中滨江学校(原钢城十三中):39-41街、44-46街、中冶39大街、青山樽、青山印、东兴天地E区、开元公馆、江南春城、南洋金谷、联泰香域水岸、苗圃宿舍、融创临江府、新奥依江畔园。
钢城六中:30-38街、42-43街、47-48街、110-115街、青翠苑、和平公寓、玉翠苑、钢花南苑、八大家花园、青城国际、康馨大厦、印力中心、江南御景、兰亭雅居、锦绣龙潭、新家园。
武钢三中初级中学(西校区、东校区)
武钢三中初级中学西校区(十七街坊):热电倒口湖小区、18街、武地滨江国际、华侨城红坊右岸、15街、一江璟城、13街、大华锦绣前城、青扬十街、华侨城红坊云岸、8-9街、华侨城红坊7街坊、28-29、健吾公馆、车站街小区。
武钢三中初级中学东校区(原49初中):中交江锦湾、2-6街、红港一村、红港二村。
钢城十一中:19-27街、104街、107公馆、108街、公园家、恒大御府、新安小区、康盛大厦。
红钢城中学:绿苑、碧苑、丹青苑、怡兴小区、青馨居、青城荟、楠姆庙社区、滨港路小区、厂前区域。
钢城十二中:101-102街、105-106街、109街、现代花园、悦达新天地、青城华庭。
钢城二中:绿水花园、青宜居、香樟林、临江港湾、七星天兴花园、七星富利天城、青康居、华通小区、青雅居、工人村丝茅墩、绿地香树花城、青城阳光、青和居、秀水青城。
青山中学:青山镇、石化、船厂周边地区。
白玉山中学:白玉山1—7街、胡家墩、努力村桂家湾、黎明村、八吉府、陈家湾、群力村、同兴村、攀建社区、红胜村、张家湾。
武东中学:武东街辖区、武东一村、武东二村、武东三村、新三村、武东四村、陆鹞小区、贾岭村、芦家咀村、海伦国际、五星村、武东村。
挽月中学:建设村、工业港村、建洲村、新集村、崇阳村及周边区域。
武钢实验学校:面向全区(电脑派位)
根据武汉市教育局与青山区教育局、东湖高新区教育局的商定意见,白洋佳苑及清潭湖地区六村一湖一场的适龄儿童、少年既可选择青山区(化工区)学校相对就近就读,也可选择在东湖高新区光谷35小和花山中学就读。
上述未涉及到的区域适龄儿童、少年入学,由区教育局基教科按政策要求调配。
划片咨询:027-86330238
入学、转学咨询:027-86488301 (小学)
027-86330381(中学)