高瓴IDG押注,前安克创新CTO要IPO了

海外卖灯,年入30亿。
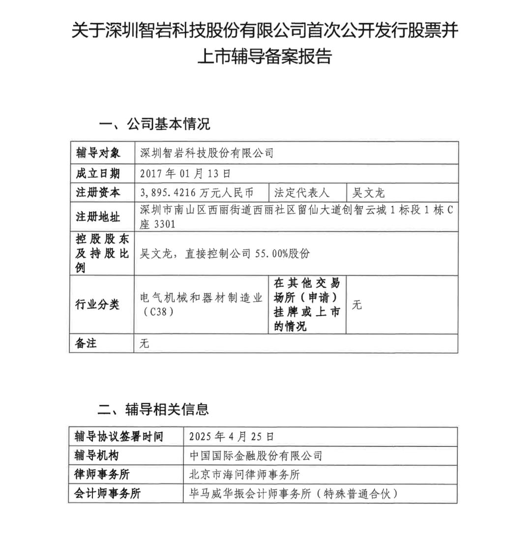
天眼查App信息显示,吴文龙直接持有智岩科技55.0026%股份;陈硕持股0.2857%;其他机构具体持股比例暂未披露。一条灯带畅销海外,年入30亿元智岩科技是一家专业从事智能家居产品研发以及上下游供应链优化的高科技企业,以推动居家生活智慧化为使命,致力于成为智能家居领域的全球领先品牌:以物联网、人工智能、大数据技术为本,构建大部分智能家居场景的标杆用户体验。目前,智岩产品涵盖智能氛围照明系列、智能小家电系列,依靠自主研发和卓越的品质,产品畅销全球多个国家和地区,公司旗下智能硬件品牌Govee在全球多个市场占有率长期位于前列。值得一提的是,凭借吴文龙在安克创新工作时,汲取的品牌出海经验,智岩科技自创立起就自带出海基因。产品层面,作为智岩科技旗下主推出海品牌,Govee瞄准欧美消费者对氛围灯的庞大需求,构建了一个庞大的产品体系,开发了电视灯、智能灯、投影仪灯、游戏灯、灯带、壁灯、吸顶灯、户外灯等产品,同时也推出了系列智能家电产品。销售层面,Govee在智岩科技成立第二年,就出海上线亚马逊。此后,Govee逐步进行多渠道布局,除亚马逊外,还入驻了eBay、Walmart、BestBuy等平台,更是运营了一个月均访问量达到50万的自营品牌独立站。据悉,亚马逊是Govee重点布局的平台,并为其贡献了巨大的销售额。据品牌亿观消息,Govee曾连续3年复合增长率超过了300%。仅在亚马逊店铺的一条智能灯带,单月销售额突破了1200万美元。同时,多个产品位列亚马逊Bestseller榜单。此外,TikTok这一大热平台,Govee自然也态度积极。据安橙跨境消息,Kalodata数据显示,Govee在TikTok美区近30天销售额高达176万美元,从2024年开店以来销售额已经突破600万美元。值得一提的是,电影《沙丘》热播后,Govee迅速与《沙丘2》联名推出智能电视背光灯,并于2023年11月上架,到2024年5月总销量已经达到3.3万单,销售额超过了358万美元,打进LED灯条类目BSR前十。据安橙跨境消息,早在2020年,智岩科技Govee的年销售额就突破了2亿美元。2023年,这家公司的营业收入更是达到30亿元。当前,智岩科技的最新营收数据暂未可知,相较于2023年应该只多不少。未来,伴随其正式踏上IPO道路,一切自会揭晓。
