上半年净利超416亿元 贵州茅台半年报出炉|盘后公告集锦

转自:财联社APP
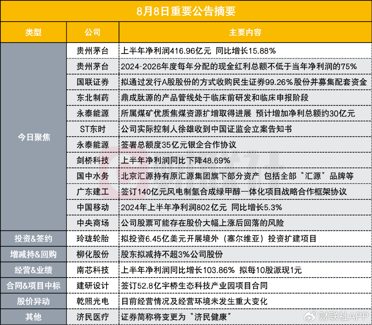
今日聚焦
【贵州茅台:上半年净利润416.96亿元 同比增长15.88%】
贵州茅台公告,公司上半年实现营业收入819.31亿元,同比增长17.76%;归属于上市公司股东的净利润416.96亿元,同比增长15.88%。其中,茅台酒实现收入685.67亿元,系列酒实现收入131.47亿元。公司通过“i茅台”数字营销平台实现酒类不含税收入102.5亿元。报告期末,公司总资产为2792.07亿元,较上年度末增长2.39%。小财注:Q1净利240.65亿元,据此计算,Q2净利176.30亿元,环比下降27%。
【贵州茅台:2024-2026年度每年分配的现金红利总额不低于当年净利润的75%】
贵州茅台公告,为持续增强投资者回报,公司董事会拟定了2024-2026年度现金分红回报规划。根据规划,公司每年度分配的现金红利总额不低于当年实现归属于上市公司股东的净利润的75%,每年度的现金分红分两次(年度和中期分红)实施。具体的现金分红方案由公司董事会拟定,经公司股东大会审议通过后实施。规划由董事会拟定、修改,经公司股东大会审议通过后实施。
【3连板东北制药:鼎成肽源的产品管线处于临床前研发和临床申报阶段 并无实质性收入】
东北制药发布异动公告,收购鼎成肽源70%股权事项存在不确定性。截止目前,鼎成肽源的产品管线处于临床前研发和临床申报阶段,在该阶段企业并无实质性收入,处于经营亏损状态,其净资产也为负值。因鼎成肽源新药尚未获批上市,也暂无授权售出相关管线产品或分子序列,进而未能带来收入。
【永泰能源:所属煤矿优质焦煤资源扩增取得进展 预计增加公司净利润总额约30亿元】
永泰能源公告,公司所属孙义煤矿、孟子峪煤矿和金泰源煤矿周边优质焦煤边界资源符合扩增条件。其中,孙义煤矿拟扩增资源量约715万吨,孟子峪煤矿拟扩增资源量约587万吨,金泰源煤矿拟扩增资源量约673万吨,合计拟扩增资源量约1975万吨。公司已将相关申请材料上报至山西省自然资源厅,并已启动出让程序。此次资源扩增预计将增加公司优质焦煤资源量1975万吨,预计增加公司净利润总额约30亿元(按照公司煤炭采选业务目前吨煤平均净利润约200元/吨及新增可采储量计算),将进一步增厚公司整体经营业绩。
【ST东时:公司实际控制人徐雄收到中国证监会立案告知书】
ST东时公告,公司实际控制人徐雄于2024年8月7日收到中国证监会下发的《立案告知书》,因涉嫌信息披露违法违规被立案调查。徐雄在2023年因涉嫌操纵证券市场罪被批准逮捕,已委托公司董事长徐劲松代为办理相关事宜。公司经营活动目前正常开展。
【永泰能源:签署总额度35亿元银企合作协议】
永泰能源公告,为保障公司生产经营、重点项目建设和高质量发展,本着互惠互利、相互支持、实现双赢的原则,促进银企双方共同发展和长远合作,公司分别与山西银行、晋商银行签署银企合作协议,分别向公司及所属公司提供不超过20亿元、15亿元,合计不超过总额度35亿元信贷资金支持。
【剑桥科技:上半年净利润同比下降48.69%】
剑桥科技发布2024年半年度报告,报告期内,公司实现营业收入17.62亿元,同比增长1.31%。归属于上市公司股东的净利润8000.39万元,同比下降48.69%。公司拟每10股派发现金红利0.3元(含税)。小财注:Q1净利2595.47万元,据此计算,Q2净利5404.92万元,环比增长108%。
【14天9板国中水务:北京汇源持有原汇源集团旗下部分资产 包括全部“汇源”品牌及商标所有权等】
国中水务披露股票交易异常波动公告,北京汇源持有原汇源集团旗下的部分资产,包括全部“汇源”品牌及商标所有权、全部销售渠道、顺义工厂和15条自有生产线等资产。重整实施以后,果园种植基地及大部分生产线仍在原汇源集团旗下。北京汇源目前采用轻资产运营模式,仍以委托代工生产为主。敬请广大投资者谨慎决策,注意投资风险。
【广东建工:签订140亿元风电制氢合成绿甲醇一体化项目战略合作框架协议】
广东建工公告,公司下属子公司粤水电能源集团与黑龙江省佳木斯市桦南县人民政府、黑龙江鸿展生物科技股份有限公司和江苏大孚集成装备科技有限公司签订《风电制氢合成绿甲醇一体化项目战略合作框架协议》。项目总投资约140亿元,规划建设年产50万吨绿甲醇项目。目前处于前期准备阶段,预计不会对公司2024年经营业绩产生重大影响。
【中国移动:2024年上半年净利润802亿元 同比增长5.3%】
中国移动公告,2024年上半年,公司营业收入为5467亿元,同比增长3.0%。归属于母公司股东的净利润为802亿元,同比增长5.3%。公司决定2024年中期派息每股2.60港元,同比增长7.0%。小财注:Q1净利296.09亿元,据此计算,Q2净利505.92亿元,环比增长71%。
【5连板中央商场:公司股票可能存在股价大幅上涨后回落的风险】
中央商场发布股票交易风险提示公告,公司股票自2024年8月1日起,股价累计上涨61.6%,今日公司股票收盘价格为3.83元/股,换手率为17.82%。近期公司股票价格短期内涨幅较大,换手率较高,但公司基本面未发生重大变化,可能存在非理性炒作等情形,且可能存在股价大幅上涨后回落的风险。
投资&签约
【玲珑轮胎:拟投资6.45亿美元开展境外(塞尔维亚)投资扩建项目】
玲珑轮胎公告,公司决定开展境外(塞尔维亚)投资扩建项目,总投资为64,538.03万美元(折462,060万元人民币)。项目建成后,将达到年产各类高性能子午线轮胎110万套,并建设24MW光伏发电站。公司表示,本项目对全面提升公司核心竞争力,提高市场占有率具有重要意义。同时,公司提醒存在投资进度、建设期及投资回收期等计划和预测不能按期推进和实现的风险。
【长城科技:拟泰国新建生产基地】
长城科技公告,公司拟在泰国投资新建生产基地,该项目计划投资金额不超过6000万美元。
增减持&回购
【柳化股份:股东拟减持不超3%公司股份】
柳化股份公告,公司持股5%以上的股东建行广西分行及一致行动人建信金租计划减持公司股份合计不超过2396万股,即减持数量不超过公司总股本的3%。
【陕西黑猫:实际控制人李保平计划增持公司股票1亿元】
陕西黑猫公告,实际控制人李保平计划自公告披露之日起6个月内,通过中国证监会、上海证券交易所允许的方式增持公司股票,增持金额为人民币10,000万元。李保平目前直接持有公司股份47,320,000股,占公司总股本的2.32%。此次增持计划存在因资本市场情况发生变化等因素导致延迟或无法实施的风险。
【元祖股份:珠海兰馨成长及其一致行动人计划减持公司股份不超过720万股】
元祖股份公告,珠海兰馨成长咨询管理合伙企业(有限合伙)及其一致行动人兰馨投资咨询(天津)有限公司因自身资金需求,计划通过集中竞价及大宗交易方式减持公司股份不超过720万股,即不超过公司总股本的3%。其中,通过集中竞价方式减持的,拟于公告披露之日起15个交易日后的3个月内进行,减持数量不超过公司股份总数的1%;通过大宗交易方式减持的,拟于公告披露之日起15个交易日后的3个月内进行,减持数量不超过公司股份总数的2%。
【欧晶科技:持股5%以上股东万兆慧谷拟减持不超过1%公司股份】
欧晶科技公告,持股5%以上的股东天津市万兆慧谷置业有限公司(万兆慧谷)计划自本公告披露之日起15个交易日后的3个月内,通过大宗交易方式减持公司股份合计不超过192.4万股,即不超过公司总股本的1%。减持原因是自身经营需要,减持股份来源为公司首次公开发行前取得的股份。
经营&业绩
【奥拓电子:上半年净利润同比下降87.08%】
奥拓电子公告,2024年上半年公司实现营业收入3.33亿元,同比增长3.59%。归属于上市公司股东的净利润为236.56万元,同比下降87.08%。
【乐心医疗:上半年净利润同比增长303.72% 拟10派1.3元】
乐心医疗公告,公司2024年上半年实现营业收入4.99亿元,同比增长29.63%;归属于上市公司股东的净利润3485万元,同比增长303.72%。公司拟以216,023,988股为基数,向全体股东每10股派发现金红利1.3元。
【南芯科技:上半年净利润同比增长103.86% 拟每10股派现1元】
南芯科技发布2024年半年度报告摘要,报告期内,公司实现营业收入1,250,095,791.84元,同比增长89.28%;归属于上市公司股东的净利润205,153,757.07元,同比增长103.86%。公司拟以实施权益分派股权登记日登记的总股本扣除回购专户持有股份数为基数,向全体股东每10股派发现金红利1元(含税)。
合同&项目中标
【建研设计:签订52.8亿宇桥生态科技产业园项目合同】
建研设计公告,公司与联合体成员签订了“宇桥生态科技产业园及宇桥湖、滁河干渠生态综合治理项目”的《建设项目工程总承包合同》,签约合同价为52.8亿人民币,公司在联合体中的设计费约为7400万元。
【海目星:中标12.5亿元海外项目】
海目星公告,公司近期收到海外头部车企客户的中标通知书,中标金额折合人民币约为12.5亿元。截至公告披露日,所有项目已完成合同签署。这是公司在海外战略布局阶段性的成果体现,也是海外客户对公司研发能力、技术实力和设备质量的认可。同时,公司提示了收入确认时间、行业发展风险以及汇率波动的风险。
融资&定增
【国际实业:拟向控股股东定增募资不超6.65亿元】
国际实业公告,公司拟以4.61元/股的价格,向控股股东江苏融能发行股票,募资不超过6.65亿元,全部用于补充流动资金。
股价异动
【乾照光电:目前经营情况及经营环境未发生重大变化】
乾照光电公告,公司关注到近日市场上商业航天概念走强,板块内包括公司在内的部分上市公司涨幅较大。根据公司2023年年度报告显示,公司是国内领先的砷化镓太阳能电池外延片供应商,2023年出货量较上一年度有大幅度的增加,目前具体需求情况跟随客户订单波动,存在不确定性。上述产品对本年度的销售额或利润贡献亦存在不确定性。此外,公司未发现存在其他对公司股票交易价格可能产生重大影响的媒体报道、市场传闻或热点概念。公司目前的经营情况及内外部经营环境未发生重大变化。
【世联行:目前经营情况正常】
世联行发布异动公告,公司对有关事项进行了核查,并询问了控股股东和实际控制人。公司目前经营情况正常,内外部经营环境未发生重大变化。公司、控股股东及实际控制人不存在应披露而未披露的重大事项或处于筹划阶段的重大事项。
其他
【济民医疗:证券简称将变更为“济民健康”】
济民医疗公告,公司拟将证券简称由“济民医疗”变更为“济民健康”,证券代码“603222”保持不变。公司于2024年7月30日召开董事会会议,审议并通过了该变更议案。本次变更将于2024年8月13日正式实施。
【硕世生物:公司产品线中有猴痘病毒核酸检测试剂盒】
有投资者问硕世生物,近期全球各地猴痘病毒传染蔓延,针对猴痘病毒检测,公司是否有相应的产品储备?硕世生物在互动平台表示,公司产品线中有猴痘病毒核酸检测试剂盒(荧光PCR法),该产品于2022年取得欧盟CE准入资质和英国MHRA注册,国内销售于疾控与科研市场,未对公司当前收入及利润产生重大影响。
