山西“19岁小伙抽血16次后猝死”!天坛生物公告:我们没有问题,配合调查

来源:国际投行研究报告
024-
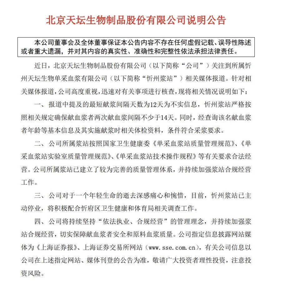
对于山西“19岁少年离奇死亡,此前在血浆站连续被抽血十六次”的报道,昨天晚上(20日)天坛生物用公告的形式发布了说明。大概意思是我们没问题,但配合调查。
1、报道中提及的最短献浆间隔天数为12天为不实信息,忻州浆站严格按照相关规定确保献血浆者两次献血浆间隔不少于14天。同时,经查询该名献血浆者年龄等基本信息及其实施献浆时相关体检资料,条件符合采浆要求。 (有没有专业人士说一下14天是否合法,另外,当地通报中说是16次抽血。。。太吓人了!)
2、公司对于一个年轻生命的逝去深感痛心和惋惜,目前,忻州浆站已主动停业,将积极配合忻府区卫生健康和体育局相关调查工作
3、3月19日晚,山西省忻州市忻府区卫生健康和体育局发布情况通报。可能涉及到血头等问题。
 
3月16日晚,网上出现“19岁少年离奇死亡,此前在血浆站连续被抽血十六次”的网文;3月18日,某媒体刊发了“8个月有偿捐献血浆16次?山西19岁少年猝死,家属质疑血浆站‘拉人头’”的报道,反映居住在静乐县的赵某离世,生前曾在位于忻州市忻府区的忻州天坛生物单采血浆有限公司献过血浆,引起社会、媒体、网友的关注。对此,忻府区委区政府高度重视,立即成立了由区委区政府领导担任组长,区卫生健康和体育局、区纪委监委、忻州市公安局直属分局等组成的调查处置工作专班,对网络反映情况展开调查。目前,调查工作已全面展开,有关情况我们将及时向社会公布。
涉事企业忻州天坛生物单采血浆有限公司,系中国医药集团有限公司(即央企巨头国药集团)的子公司,批准成立于2011年,在忻州市部分县、区开展血浆采集业务。
3月19日下午,涉事企业已停业整顿,配合调查。忻府区工作专班已进驻涉事企业,正在对该企业采集血浆的组织动员、健康征询、体格检查、血红蛋白检查等工作环节以及死者赵某献血浆有关情况进行认真调查核实,并将视调查核实结果依法做出相应处理。
天坛生物公告:我们没问题,配合调查
 
据新黄河报道,2024年1月15日,家住山西省忻州市静乐县的19岁小伙赵伟在家中突然逝世。父亲赵志杰在整理其遗物时发现,赵伟在逝世前8个月时间内疑似连续被抽采血浆多达16次,最短的“卖血”间隔天数为12天。
 
赵伟的献血浆信息表,日期显示为2023年5月5日
遗物中还有一张赵伟在逝世十天前于当地医院开具的检查单,诊断显示其重度贫血,疑出现造血功能障碍。
 
静乐县人民医院入院证
赵伟的手机聊天记录里,记录着他被人接送到“忻州血浆站”变卖血浆的过程,“接头人”每次支付给他260元-300元左右的费用。赵志杰认为,该血浆站需对赵伟的意外离世负责。
 
赵伟与“忻州血浆站”的聊天记录截图 受访者供图
据了解,“血浆站”不同于“献血站”,单采血浆站是由血液制品生产单位设置的。所谓“单采血浆”,是把采到的人血经离心机分离,取走血浆后再把红细胞回输给抽血者。2021年9月2日,国家卫生健康委办公厅发布了《献血浆者须知(2021年版)》。其中提到,献血浆者只接受单采血浆机采集血浆,拒绝手工操作采集血浆。两次献血浆间隔不得少于14天,一年内累计献血浆次数不得超过24次。每次献血浆量不得超过600克(含抗凝剂)。此外,上述须知对献血浆者体格检查和血液检测项目亦有明确要求。
据悉,献血浆实际上是供浆,血浆占人体血液的55%左右,血浆中90-92%成分是水,其余是蛋白质、无机盐、脂类等,从血液中分离出淡黄色液体,用于临床急救药品和疫苗等血液制品生产。据新华社报道,单采血浆站一般是由企业设置,它实行机械采集单采血浆,不能用于临床,其唯一的供应对象是血液制品生产企业,用于制造血液制品。目前我国还没有相关规定要求采集血浆必须是无偿的。国际上单采血浆有有偿的,也有无偿的。
赵志杰说,赵伟生前被数次送往名为“忻州血浆站”的地方,以单次260元-300元左右的报酬抽采血浆。有关单据显示,两次抽采血浆的最短记录仅有12天,赵伟曾一个月内被3次采集血浆。
据悉,赵伟自2023年5月通过一名吕姓男子接触到血浆站,平均每个月抽2次血浆,每次都可获得金额不等的费用,对方还提供“车接车送”的服务。“这个血浆站属于‘拉人头’宣传,拉一个给100元。”赵志杰说,“他们通过这种方式诱骗这些刚入社会的孩子频繁‘卖血’,导致我儿子长时间高频率抽血,造成血液再生功能疾病最后导致死亡,必须为此负责。”
3月18日,涉事血浆站忻州天坛生物单采血浆有限公司回应称,赵伟符合抽采血浆要求,公司严格按照国家规定工作,如有异议家属可走法律途径。
特别声明:以上内容仅代表作者本人的观点或立场,不代表新浪财经头条的观点或立场。如因作品内容、版权或其他问题需要与新浪财经头条联系的,请于上述内容发布后的30天内进行。
