中信证券,连深交所都怼

来源: 深蓝财经
作者| 吴瑞馨
“券商一哥”中信证券,最近遇到的舆论风波有点多。
首先是,拥有百万粉丝的会计大V马靖昊发微博表示,中信证券一年保荐30家IPO,承销保荐纯利润28.1亿元,但不到一年的时间就有22家破发,被一众股民要求彻查。
中信证券对此三缄其口,但与此同时,中信证券与其保荐的IPO公司联合回怼深交所,一时间又掀起轩然大波。
中信证券你最近咋了!火药味这么重?!
中信证券和发行人回怼深交所
最近,中信证券保荐的联纲光电更新了招股书并回复了深交所的第二轮问询,但回复的内容却拒绝披露相关持股信息,并上演了一场“逼宫交易所”的戏码,惊掉一众围观群众的下巴。
这究竟是怎么回事呢?
公开资料显示,联纲光电科技公司主业为以光电信号传输技术为核心,主要从事信号传输连接产品、电声产品及3C配套产品的研发、生产和销售。在其招股书中自称,为多家国际知名电子企业“代工”耳机。
2023年,这家“代工”公司向资本市场发起冲击,于深交所创业板递交了招股书,6月28日,深交所正式受理了联纲光电的IPO申请。但联纲光电的IPO之路并不顺利,去年7月19日,深交所便发出第一轮问询函,在去年9月联纲光电回复后两个月,11月17日深交所又发出第二轮问询函,也就是联纲光电回复的这轮。
这一轮,深交所问询的核心之一是联纲光电的公司治理。一直以来,股权集中、“一股独大”被视为完善上市公司治理结构的绊脚石。特别是在民营企业中,如果公司实际控制人为某一自然人或者家族,公司治理结构弱点将更加突出。
联纲光电也不例外,它也是一家由家族控股的公司。据联纲光电1月10日披露的招股书,截至本招股说明书签署之日,公司实际控制人为徐耀立、徐耀志,二人为兄弟关系,直接或间接控制公司91.34%的表决权,加上二人的配偶合计持有公司6.66%股份,实控人家族合计控制98%股份表决权。其中,徐耀立的配偶姚燕娜以及徐耀志的配偶郑秋红为实际控制人的一致行动人,姚燕娜与郑秋红分别直接控制发行人3.33%的表决权。
发行公众股后,整个家族占公司股份为72.7%。根据本次募资5.4075亿计算,IPO发行后徐家的市值将达到15.65亿。
而在最初的招股书中,并没有披露徐氏兄弟二人配偶的持股比例。对此,深交所在审核问询时,要求公司说明相关情况。
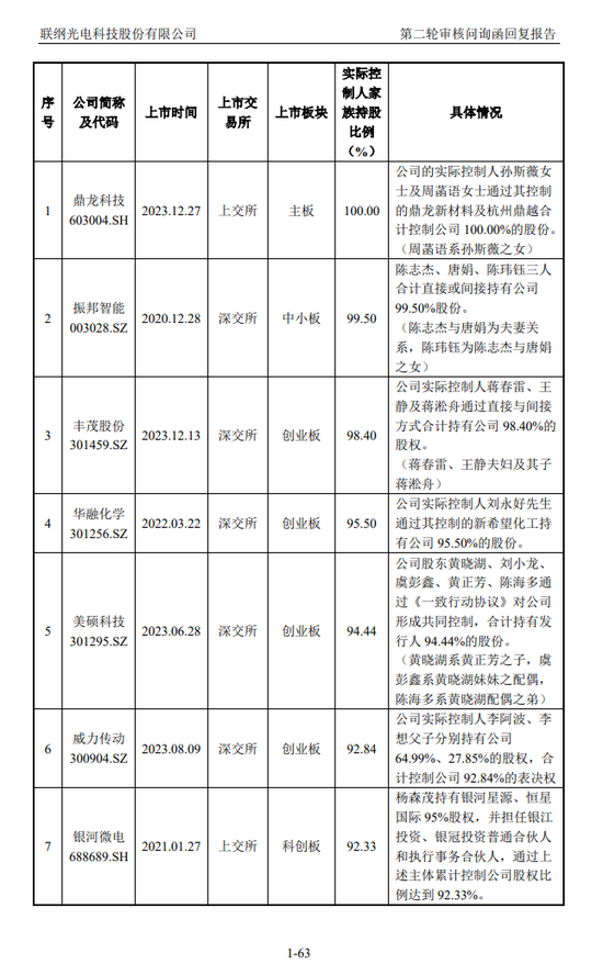
但在这次回复中,联纲光电并没有说明此前没有披露各自配偶持股的原因,而是破天荒披露了近几年完成上市且实际控制人家族持股比例较高的案例情况。
被披露的上市公司包括:鼎龙科技、振邦智能、丰茂股份、华融化学、美硕科技、威力传动、银河微电、浩欧博,一共8家,实际控制人家族持股比例均超过90%。
于是乎,我们能否可以理解为,中信证券和发行人在对深交所传达一个讯息:“你看嘛,由家族控股90%以上的公司多的是,其中有8家还成功上市,深交所你咋就能说我们不行呢?”
简直火药味十足!
对于这家的家族企业的公司治理问题,保荐机构中信证券的回答是:发行人已建立较为完善的治理结构与内部控制体系,各项内部控制制度健全且能发挥必要的作用。
此外,对于深交所问询到的联纲光电是否“蹭热点”、“夸大宣传”等,保荐人中信证券依旧一律说“不”。
招股书问题多多
除了核心的公司治理问题,联纲光电还有很多受质疑的地方。
首先遭到质疑的就是联纲光电的“高新技术企业”身份。
资料显示,联纲光电的主营业务是:主要从事信号传输连接产品、电声产品及3C配套产品的研发、生产和销售。但无论从招股书还是官网上,都无法得知联纲光电所生产的电声配件具体是什么。
虽然联纲光电在招股书中阐述其产品拥有“加强型凯夫拉连接线技术”、“精密连接器及其组件开发技术”、“线缆插头自动化装组技术”等多项自主研发的核心技术,让人感觉其产品十分的“高大上”,但从后面披露的公司产品种类和主要原材料来看,联纲光电的产品似乎主要是数据线、连接线等。
在第二轮回复中,联纲光电终于老老实实交代了产品名称。
而这个主要生产耳机线材、数据线的企业,居然在招股书中称之为“电声核心配件”:
“公司依托多年累积的电声领域开发能力与制造经验,向供应链下游拓展业态,从电声核心配件的制造向提供声学整机解决方案过渡……公司自此开拓了声学整机成品代工业务。”
一个做耳机线材、数据线的公司,能有多少“高新技术含量”呢?
据悉,联纲光电于 2020 年 12 月 9 日通过高新技术企业审批,自 2020 年 1 月 1 日至 2022 年 12 月 31 日享受高新技术企业 15% 的所得税税率优惠政策。但截至 2020 年末,公司研发人员占员工人数比例为 9.01%,还不到10%。2020年~2023年中,公司研发人员平均人数为 207 人、229 人、207 人和 182 人, 研发人员占比为 8.64%、8.18%、8.69%和 9.40%
而《高新技术企业认定管理办法》规定,企业从事研究和相关技术创新活动的科研人员占企业当年职工总数的比例不低于 10%。
显然,联纲光电并没有达到这一要求。这也成为深交所问询的一个重点。
此外,公司的研发费用率也常年不足5%。
更让外界质疑的是,近年来蓝牙无线耳机爆火,逐渐取代了有线耳机,甚至很多智能手机都不附赠有线耳机了,在这种情况下,联纲光电的耳机线材生意反而还越做越好。
不过整体来看,联纲光电近年来业绩出现下滑,2023 年 1-6 月,公司营业收入同比下滑 19.73%,归母净利润同比下滑 23.99%,扣非后归母净利润同比下滑 12.47%。但2023 年 1-9 月,公司营业收入相较去年同期下降 8.86%,净利润相较去年同期增长 17.31%。根据创业板的规定,创业板是属于高增长的成长性企业,联纲光电有无实力成功登上创业板,需要打个问号。
中信证券,风波不断
联纲光电被外界关注的同时,牵连保荐人中信证券也再次沦为众矢之的。
前不久,拥有百万粉丝的会计大V“马靖昊说会计”转发了一则消息,文中指出,“股民要求彻查中信证券!”
文中指出,中信证券保荐业务乱象丛生,赚取了高额保荐利润,保荐项目的破发率却高得令人咂舌。有投资者统计,去年全年,中信证券保荐了30家IPO,承销保荐纯利润28.1亿元,但不到一年时间,就已有22家已跌破发行价,破发率高达73%。
此外,仅今年以来,中信证券就主动撤了7个IPO保荐项目,撤否率已高达25%。具体来看,中信证券撤回的7个项目中,5个项目原拟在创业板上市,2个项目原拟在上证主板上市。
这些项目,有不少都是带病闯关。
认养一头牛,被近1.5万字长文问询,甚至直接被问及是否涉及传销;
成都汉桐、中国航油石油,面对首轮问询迟迟没有回复,直接撤销申请;
深圳博纳精密,回复问询时,前后数据自相矛盾;
上海爱科百发,根本没有已商业化的产品,此前在港交所申请上市已遭遇失败;
辉芒微电子,三年前第一次申请ipo,一被抽中现场检查就火速撤回申请文件。
此外,作为业内公认的“券商一哥”,中信证券近几年的业绩也出现了明显下滑。2022年,中信证券营收为651亿元,同比下跌14.9%,净利润为213亿元,同比下跌7.7%。在最新发布的2023年业绩快报中,其营收同比再次下滑7.7%至600亿元,净利润下跌7.6%至196亿元。
虽然业绩下滑,另加行业降薪,但中信证券的人均薪酬仍然是行业第一,高出第二名约4万元。
责任编辑:刘万里 SF014
