药明康德:拟以10亿元回购A股股份
来源: 中国经济网2024-02-02

转自:第一财经
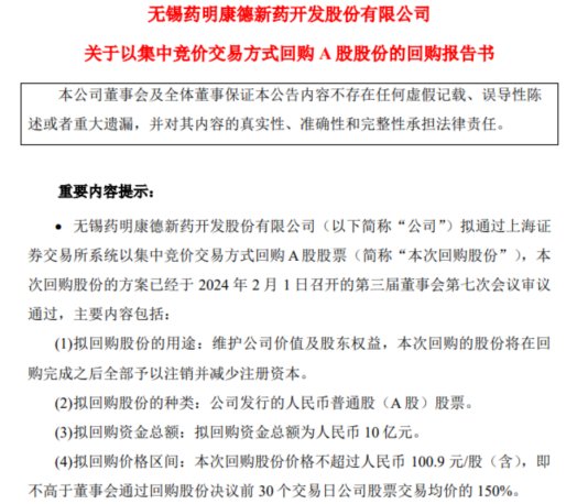
2月2日,药明康德公告,拟以10亿元回购股份,本次回购的股份将全部予以注销并减少注册资本。
公告显示,本次回购股份价格不超过人民币100.9元/股(含),即不高于董事会通过回购股份决议前30个交易日公司股票交易均价的150%。
药明康德表示,经问询,公司董事、监事、高级管理人员、实际控制人控制的股东、与实际控制人签署一致行动协议的股东、与实际控制人签署投票委托书的股东截至董事会作出回购股份决议日无减持公司股票的计划。上述主体如未来有减持计划,相关方将严格按照有关法律、法规及规范性文件的相关规定履行信息披露义务。
截至2月1日收盘,药明康德涨近3%,报55.8元。
