发生了什么?美达股份9名董监高今晚集体辞职!

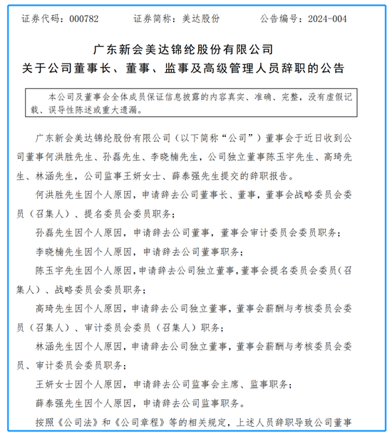
1月14日晚,美达股份(000782)公告,公司董事会于近日收到公司董事长何洪胜,公司董事孙磊、李晓楠,公司独立董事陈玉宇、高琦、林涵,公司监事王妍、薛泰强,副总经理、财务总监杨淑垒提交的辞职报告。
美达股份9名董监高集体辞职,与公司控制权变更有关。
2023年12月15日,美达股份公告,证监会同意公司向特定对象发行股票的注册申请。据此前公告,此次定增美达股份拟向福建力恒投资有限公司(简称“力恒投资”)发行股票数量不超过1.58亿股,募集资金总额为不超5.94亿元,扣除发行费用后的净额将全部用于偿还银行贷款及补充公司流动资金。本次发行完成后,力恒投资成为上市公司控股股东,陈建龙成为上市公司实际控制人。
1月14日当天,美达股份召开董事会对多项人事变动进行表决,其中,同意陈忠、何卓胜、陈曦为公司第十届董事会非独立董事候选人;同意赵向东、林家和、刘洋为公司第十届董事会独立董事候选人;聘任姚顺熙为公司财务总监;聘任林剑波为公司董事会秘书。
值得注意的是,新增的三位董事候选人陈忠、何卓胜、陈曦,以及姚顺熙、林剑波均来自美达股份新实控人陈建龙的下属企业恒申控股集团(恒申控股集团通过汇融投资100%控股力恒投资),其中还有多人此前已在美达股份就职。
个人资料显示,陈忠自2018年3月至今在恒申控股集团有限公司任总裁;何卓胜自2021年5月至今任福建省恒申合纤科技有限公司总经理,恒申合纤为恒申控股集团子公司;陈曦自2019年3月起在恒申集团历任福建申远新材料有限公司副总经理、化工板块产业链招商总监、集团董事长助理,现任福建申远产业园管理有限公司执行董事、总经理。
此外,姚顺熙此前曾就职于福建申远房地产开发有限公司,为恒申控股集团子公司;林剑波也曾在恒申控股集团有限公司任财务主管、项目经理。两人自2023年上半年已在美达股份担任助理主任。
资料显示,陈建龙被称为福建“纺织大王”,是此次定增对象力恒投资背后恒申集团的间接控制人。
恒申集团旗下拥有10多家企业,主要从事化工、化纤业务等相关产业。恒申集团官网显示,公司拥有三大锦纶产业链生产基地,是全球最大的己内酰胺生产商。恒申集团旗下公司正是美达股份原材料的供应商之一。
此番人事变更也意味着美达股份的控制权转让正顺利推进。
回顾来看,2021年以来,美达股份已多次筹划易主。
2021年7月份,美达股份公告,欲收购陈建龙旗下的长乐恒申合纤科技有限公司,不久后该资产重组方案被终止,改为陈建龙通过定增拿下美达股份控制权。但由于公司未能在规定期限内提交审查意见书面回复,此次定增告吹。
2023年3月份,美达股份再次重启定增,与前次定增相比,该次发行价格由3.14元/股升至3.75元/股。募集资金金额及用途方面,由不超过4.98亿元增至总额5.94亿元,扣除发行费用后的募集资金净额除用于补充流动资金外,还新加了一项“偿还银行贷款”。整体来看,募集资金用于偿还银行贷款3.47亿元,补充流动资金2.47亿元。
资料显示,美达股份主营业务包括织造,染整,锦纶 6 切片,纺丝、服装加工。当前,美达股份经营陷入困境。2023年三季报显示,当年前三季度公司营收约20.29亿元,同比减少9.71%;净利润亏损约8012万元,同比大降2282.93%。
据此前披露,截至2023年8月31日,美达股份控股股东昌盛日电所持有的全部公司股份处于质押和冻结状态。目前昌盛日电股票质押所担保的对应债务、股票冻结所对应债务均已到期且未得到清偿,根据昌盛日电提供的截至2023年6月30日的财务报表,其期末现金及现金等价物余额为0.35万元,无法覆盖上述已到期债务的全部金额。
目前,昌盛日电股票质押对应债权人(大部分为银行)均已履行必要的司法程序,有权申请司法处置昌盛日电所持全部被质押的公司股份,即美达股份大股东被质押股份存在被司法处置的风险。
企查查数据显示,美达股份当前实控人李坚之已成为被执行人,被执行总金额达9.76亿元。
