国联证券业绩承压:上半年净利润或降逾八成

2024年07月31日 11:18:17
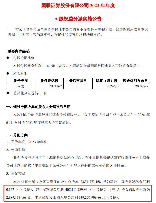
近期,国联证券发布《2023年年度A股权益分派实施公告》,共计派发A股现金红利约3.39亿元。
另外,国联证券已发布2024年半年度业绩预告。公司预计2024年半年度实现归母净利润8261.77万元,虽实现盈利,但较上年同期相比下降86.24%。
2023年派发A股现金红利3.39亿元
2024年7月29日,国联证券发布《2023年年度A股权益分派实施公告》。
公告显示,国联证券2023年度利润分配方案配以分红前公司总股本28.32亿股为基数,每10股派发现金红利0.142元(含税),共计派发现金股利约4.02亿元。其中,A股普通股股份数为23.89亿股,本次派发A股股东现金红利3.39亿元(含税)。
公开数据显示,截至2024年7月30日,43家上市券商中,有41家已宣告2023年的分红计划,其中,29家券商已经实施完毕。
2024上半年净利润或降逾八成
另外,国联证券发布了2024年半年度业绩预告。
公告显示,公司预计2024年半年度实现归母净利润8,261.77万元,与上年同期相比,将减少51,769.49万元,同比下降86.24%;扣非净利润7,493.34万元,与上年同期相比,将减少51,716.81万元,同比下降87.34%。
国联证券在公告中表示,报告期内,国内证券市场指数和交投活跃度表现不佳,投资者风险偏好下行,受证券市场波动影响,公司证券投资业务盈利下滑。
值得一提的是,2024年一季度,国联证券的营业收入和归母净利润就已出现明显下降。
财报显示,一季度公司实现营收1.73亿元,同比下降74.44%;归母净利润亏损2.19亿元,同比下降205.5%。
免责声明:本文仅供信息分享,不构成对任何人的任何投资建议。
版权声明:本作品版权归面包财经所有,未经授权不得转载、摘编或利用其它方式使用本作品。
